沈阳RFID图书馆项目中应用软件概述
文章来源:未知 发布时间:2019-03-26 访问量:人
1.1RFID图书馆项目简介
RFID(Radio Frequency Identification system)是“无线射频识别系统”,是一种非接触式的自动识别技术,它是利用无线电波识别目标物上的标记,以进行无线数据识别和获取相关信息的工作。
图书馆RFID系统是将RFID技术应用于图书馆领域管理,以帮助图书馆实现读者快速借阅、快速还书、快速馆藏资料清点、图书自动排架、顺架、倒架,以及安全防盗等功能。
1.2RFID图书馆的作用
多年来图书借还、快速盘点、查找、乱架图书整理等问题一直困扰着图书馆的管理及工作人员。 沈阳博能科技依托强大的RFID技术实力,经过多年研发努力,形成了系列图书馆配套设备,大大改进管理方式、提高工作效率、降低了管理人员的劳动强度,为图书馆应用领域提供了完整的解决方案。
建设RFID图书馆。通过RFID系统来识别、追踪和保护图书馆的所有资料,实现图书借还、顺架、查找、馆藏盘点智能化,目的是极大地提高图书馆资料处理的效率。
通过沈阳博能科技RFID无线射频技术,与现有图书馆自动化系统的连接,使自助系统平滑顺利与之对接,实现对图书资料的管理自动化、加快书籍清点速度,提高图书的流通周转速率,更有效发挥图书资料的信息传递功能。
2.RFID系统方案
2.1总体设计
本方案基于先进完整的RFID系统体系结构,充分利用博能科技RFID技术的可读写性、高可靠性、高存储量、可定制化的特点,在满足客户的现实需求和保障现有基础设施的前提下,充分考虑到系统的扩展性和开放性,以RFID图书电子标签为信息载体,以RFID系统中间件为桥梁,实现了RFID系统同图书馆管理系统的有机融合,简化了图书管理的流程,提高了图书管理的效率,为读者提供了更为人性化和便捷的借还书服务。
在系统架构上,我们提出了完整的RFID系统层次,包括RFID设备层、中间件和管理应用层。其中,RFID设备层是RFID信息采集实现的层次,图书电子标签的读写操作在这一层完成;中间件是RFID系统和其他管理系统联系的纽带,中间件屏蔽了应用层软件接口、数据等差异;管理应用层 则与具体的操作流程和业务相关。

2.2沈阳博能科技RFID应用软件系统设计
RFID系统软件,按照软件架构,可以分为硬件层、硬件访问层,硬件应用层、数据层、数据访问层、业务层、用户层等多个层次:
1)硬件层:各种组成RFID设备硬件的基本设备单元,,RFID标签、打印机等。
2)硬件访问层:用于访问各种硬件设备的软件支撑平台和控件。
3)硬件应用层:该层面上整合多种硬件结构,形成各种不同德RFID的逻辑单元组合。
4)数据访问层:软件方式连接业务应用与基础数据平台的系统软件。
5)业务应用层:完成图书馆某一特定任务的软件系统单元。
6)用户层:通过多种逻辑组合,将软件展示给用户。
这样的设计架构,沈阳博能科技综合考虑了图书馆业务需求及IT技术发展的变化,采用模块化方式,将用户需求分解为业务功能模块,通过软件应用和硬件应用进行组织,构建符合用户需求的设备和系统,完成设计功能。
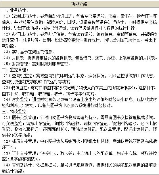
3.中心管理软件功能介绍


地址:沈阳市和平区长白二街浑河天地31层
电话:15142580885
RELATED
- > 沈阳博能科技施工现场特种车辆防撞预[09-29]
- > 沈阳rfid技术对服化管理的应用[07-27]
- > 沈阳rfid技术深度参与资产管理应用[07-24]
- > 装备库房仓库管理设计-沈阳rfid应用[07-23]
- > 农业物联网的智慧解决方案[07-22]
CONTACT
沈阳博能科技有限公司
地址:沈阳和平区长白二街浑河天地31楼
邮箱:wxy@rfboneng.com
电话:024-83385346 | 15142580885
地址:沈阳和平区长白二街浑河天地31楼
邮箱:wxy@rfboneng.com
电话:024-83385346 | 15142580885





