智慧监狱RFID应用方案
文章来源:博能科技 发布时间:2018-05-10 访问量:人
市场定位
◆ 监狱物联网应用方案主要提供商
◆ 持续研发司法监狱物联网应用产品
◆ 提供高性价比产品
应用概览

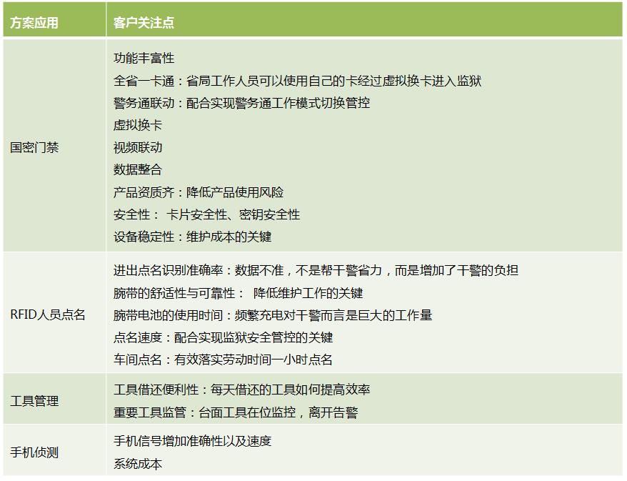
客户关注点

国密门禁
使用具备计步、心率测量的腕表,配置校园RFID设备,实现计步、心率等健康数据的采集跟云端呈现,结合运动测量设备,实现了学生运动大数据的采集跟挖掘,推动学生体育运动积极性。
人员点名/定位
基于多频有源RFID技术,实现了准确的车间人员进出识别点名、劳动时间快速点名、敏感区域禁入、流动点名等功能,有效的落实监狱区域管控管理的要求。
工具管理
利用RFID技术,实现了工具快速借还以及在位监测、出入管控、快速盘点等功能。
手机侦测
采用便携式设备,实现了4G+2G信号的快速吸附与侦测。
采用便携式设备,实现了4G+2G信号的快速吸附与侦测。
上一篇:智能服装门店 RFID智能管理系统
下一篇:物流配送中心最新RFID应用方案
RELATED
- > 物联网RFID智能停车管理方案[07-06]
- > 老年公寓RFID定位识别系统解决[06-28]
- > 基于RFID技术的超高频RFID集装箱管理[06-26]
- > RFID技术的烟草仓储、物流管理系统[06-21]
- > 基于移动RFID技术的智能超市设计[06-19]
CONTACT
沈阳博能科技有限公司
地址:沈阳和平区长白二街浑河天地31楼
邮箱:wxy@rfboneng.com
电话:024-83385346 | 15142580885
地址:沈阳和平区长白二街浑河天地31楼
邮箱:wxy@rfboneng.com
电话:024-83385346 | 15142580885





